"혁명적 연대의 장 쑨원과 한국 독립운동가들"의 두 판 사이의 차이

dh_edu
이동: 둘러보기, 검색
(참고문헌)
9번째 줄: 9번째 줄:
  
 
====배경====
 
====배경====
 +
본 위키는 쑨원을 중심으로 한 중국 혁명 세력과 한국 독립운동가들 사이의 연대와 협력을 조명하고자 한다. 한국 독립운동사는 주로 국내 항일 투쟁이나 임시정부 중심으로 기술되어 왔지만, 실제로는 국제적 혁명 네트워크 속에서 전개된 측면이 크다. 특히 쑨원의 삼민주의와 반제국주의 노선은 신규식, 여운형 등 독립운동가들에게 사상적·조직적 영향을 주었으며, 중국 국민당은 임시정부를 실질적으로 후원한 주요 세력 중 하나였다. 그러나 이러한 국제 연대의 역사는 대중적으로 충분히 알려지지 않았고 자료 접근성도 낮아 디지털 환경에서의 재구성이 필요하다. 본 프로젝트는 디지털 인문학 도구를 활용해 한국과 중국 간 혁명적 연대의 역사적 의미를 재조명하고 정보 접근성을 높이는 것을 목표로 한다. 이를 통해 독립운동을 국가 경계를 넘는 글로벌 역사로 재해석하는 기회를 마련하고자 한다.
 
[[쑨원]]
 
[[쑨원]]
 
[[조소앙]]
 
[[조소앙]]

2025년 12월 3일 (수) 00:32 판

콘텐츠 주제

혁명적 연대의 장 쑨원과 한국 독립운동가들: 중국 혁명가 쑨원과 한국 독립운동가들 간에 형성된 혁명적 연대의 성격과 그 역사적 의의를 중심으로 서술한다. 쑨원이 강조한 반제국주의, 민족 자결, 아시아 공동 해방의 원칙은 한국 독립운동가들에게 중요한 이념적 기준으로 작용하였으며, 이들은 중국 혁명 세력과의 협력을 통해 독립운동의 외교적 기반과 조직적 체계를 확장하고 무장 투쟁의 실효성을 높이고자 하였다.

콘텐츠는 쑨원을 중심 축으로 삼아, 그의 혁명 사상과 실천적 노선에 깊이 관여한 네 명의 한국 독립운동가—신규식, 조소앙, 여운형, 조남송—을 함께 조명한다. 신규식은 중국 혁명가들과의 긴밀한 협조 관계 속에서 해외 독립운동의 활동 공간과 네트워크를 확고히 구축하였고, 조소앙은 삼민주의와 구조적 유사성을 지닌 삼균주의를 발전시켜 양측 사상의 교류와 변용 과정을 보여준다. 여운형은 실천 중심의 광범위한 접촉을 통해 한·중 혁명 세력 간 연대의 폭을 확대하였으며, 조남송은 무장 투쟁의 현장에서 쑨원의 실천적 혁명 정신을 체화하며 행동으로 구현한 인물로 평가된다.

본 콘텐츠는 이들 인물들이 공유한 핵심 가치—아시아 민족의 연대와 해방이라는 공동 목표—를 중심으로, 서로 다른 혁명가들이 어떻게 상호 보완적 관계를 형성하며 협력하였는지를 체계적으로 제시한다. 쑨원과 한국 독립운동가들 간의 관계는 단순한 교류를 넘어 동아시아 지역에서 이루어진 대표적인 혁명적 파트너십으로 간주되며, 본 콘텐츠는 이 연대가 갖는 역사적·사상적 의미를 정제된 시각에서 재조명한다.

기획의도

배경

본 위키는 쑨원을 중심으로 한 중국 혁명 세력과 한국 독립운동가들 사이의 연대와 협력을 조명하고자 한다. 한국 독립운동사는 주로 국내 항일 투쟁이나 임시정부 중심으로 기술되어 왔지만, 실제로는 국제적 혁명 네트워크 속에서 전개된 측면이 크다. 특히 쑨원의 삼민주의와 반제국주의 노선은 신규식, 여운형 등 독립운동가들에게 사상적·조직적 영향을 주었으며, 중국 국민당은 임시정부를 실질적으로 후원한 주요 세력 중 하나였다. 그러나 이러한 국제 연대의 역사는 대중적으로 충분히 알려지지 않았고 자료 접근성도 낮아 디지털 환경에서의 재구성이 필요하다. 본 프로젝트는 디지털 인문학 도구를 활용해 한국과 중국 간 혁명적 연대의 역사적 의미를 재조명하고 정보 접근성을 높이는 것을 목표로 한다. 이를 통해 독립운동을 국가 경계를 넘는 글로벌 역사로 재해석하는 기회를 마련하고자 한다. 쑨원 조소앙 신규식 여운형(2025) 조남승

목적

한국의 독립운동을 함께한 외국인 쑨원을 중심으로, 그와 함께 평화를 위해 희생하고, 독립을 위해 투쟁한 네 명의 독립투사들을 알아 보면서 전란 속에서 한국은 절대 혼자가 아니였다는 것을 인식하고, 국내외 독립투사들의 행적을 쫓는 과정에서 국민과 나라의 안전을 위해 불굴의 의지로 맞서 싸운 그들을 길이 기억하는 시간을 가지고, 오늘날 그들의 정신을 어떻게 계승할 것인지 고민하는 계기를 마련하고자 한다.

기대하는 바

본 콘텐츠는 쑨원과 한국 독립운동가들 사이에 형성된 혁명적 연대를 조명함으로써, 한국 독립운동이 한반도 내부에 한정된 고립된 투쟁이 아니라 동아시아 전역에서 전개된 국제적·혁명적 네트워크의 일부였음을 재인식하게 하고자 한다. 쑨원이 제시한 반제국주의, 민족 자결, 아시아 공동 해방의 원칙이 신규식·조소앙·여운형·조남승 등 한국 독립운동가들에게 어떤 사상적 기준점이 되었는지 살펴봄으로써, 독립운동을 ‘민족사’의 차원을 넘어 ‘동아시아 근대사’와 연결된 역사로 이해하는 시각을 제시하는 데 그 기대가 있다.

또한 본 콘텐츠는 온톨로지, 네트워크 그래프, 마인드맵, 지도 등 디지털 도구를 활용하여 인물·기관·장소·사건 간의 복잡한 관계를 시각적으로 구조화함으로써, 학습자들이 방대한 정보를 한눈에 파악하고 스스로 탐색할 수 있는 교육용 자료로 기능하기를 지향한다. 이를 통해 전통적인 연표·서술 중심의 역사 학습을 보완하고, 쑨원과 한국 독립운동가들의 활동을 “관계의 역사”로 이해하는 디지털 인문학적 접근의 사례를 제공하고자 한다.

나아가 제국주의와 식민 지배에 맞서 ‘연대’와 ‘공동 해방’을 선택했던 이들의 실천을 따라가며, 오늘날 동아시아와 세계가 직면한 전쟁, 권위주의, 인종·민족 차별, 경제적 불평등 등의 문제를 어떤 연대의 관점에서 바라보고 대응할 것인지 성찰하는 계기를 마련하고자 한다. 이용자들이 쑨원과 한국 독립운동가들을 단순한 역사적 인물이 아니라, 지금 여기의 평화·민주주의·인권을 고민하게 만드는 대화 상대로 만남으로써, 과거의 혁명적 연대 정신을 오늘날 시민적 책임과 국제적 연대로 이어 가는 출발점으로 삼기를 기대한다.

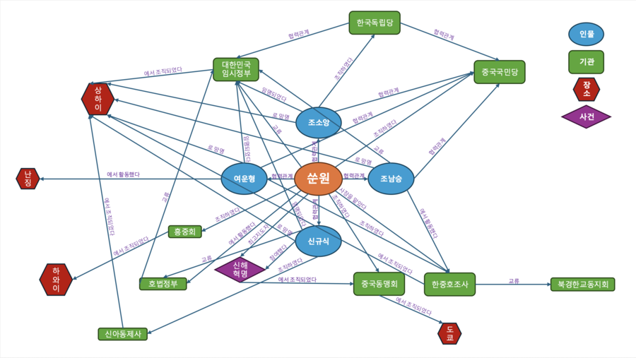
온톨로지

네트워크 그래프


마인드맵

쑨원 마인드맵.png


지도

콘텐츠 구조

클래스(Class)

클래스 설명 노드
인물 쑨원, 신규식, 여운형, 조소앙, 조남승과 관련된 인물들을 추려서 이 클래스에 정리하였다. 쑨원, 신규식, 여운형, 조소앙, 조남승
기관 쑨원, 신규식, 여운형, 조소앙, 조남승과 관련된 단체들을 추려서 이 클래스에 정리하였다. 신아동제사, 대한민국임시정부, 호법정부, 한국독립당, 중국국민당, 중국동맹회, 북경한교동지회, 흥중회
장소 쑨원, 신규식, 여운형, 조소앙, 조남승과 관련된 장소들을 추려서 이 클래스에 정리하였다. 난징, 상하이, 도쿄, 하와이
사건 쑨원, 신규식, 여운형, 조소앙, 조남승과 사건들을 추려서 이 클래스에 정리하였다. 신해혁명

관계성(Relation)

    • 최고지도자 (인물과 사건의 관계를 나타낸다)
    • 쑨원➜신해혁명


    • 사장을_맡았다 (인물과 사장을 맡은 기관의 관계를 나타낸다)
    • 쑨원➜한중호조사


    • 조직하였다 (인물과 조직한 기관의 관계를 나타낸다)
    • 쑨원➜중국동맹회
    • 쑨원➜중국국민당
    • 쑨원➜흥중회
    • 신규식➜동제사
    • 신규식➜신아동제사
    • 조소앙➜한국독립당
    • 여운형➜한중호조사


    • 에서_조직되었다 (사건 또는 기관이 조직된 곳과의 관계를 나타낸다)
    • 신해혁명➜중국동맹회
    • 대한민국➜임시정부 상하이
    • 한중호조사➜상하이
    • 동제사➜상하이
    • 신아동제사➜상하이
    • 중국동맹회➜도쿄
    • 흥중회➜하와이


    • 에서_활동했다 (인물과 활동한 기관의 관계를 나타낸다)
    • 쑨원➜호법정부
    • 여운형➜난징
    • 조남승➜한중호조사


    • 참여했다 (인물과 참여한 사건의 관계를 나타낸다)
    • 신규식➜신해혁명


    • 교류 (인물 또는 기관이 기관과 교류한 관계를 나타낸다)
    • 쑨원➜대한민국_임시정부
    • 신규식➜호법정부
    • 조남승➜대한민국_임시정부
    • 대한민국_임시정부➜한중호조사
    • 대한민국_임시정부➜중국국민당
    • 한중호조사➜북경한교동지회
    • 호법정부➜대한민국_임시정부


    • 협력관계 (인물 또는 기관이 인물 또는 기관과 협력한 관계를 나타낸다)
    • 쑨원➜신규식
    • 쑨원➜조소앙
    • 쑨원➜여운형
    • 쑨원➜조남승
    • 조소앙➜중국국민당
    • 여운형➜중국국민당
    • 조남승➜중국국민당
    • 한중호조사➜중국국민당
    • 한국독립당➜중국국민당
    • 한국독립당➜대한민국_임시정부


    • 임명되었다 (인물과 임명된 기관과의 관계를 나타낸다)
    • 신규식➜대한민국_임시정부
    • 조소앙➜대한민국_임시정부
    • 여운형➜대한민국_임시정부


    • 로_망명 (인물과 망명한 장소와의 관계를 나타낸다)
    • 신규식➜상하이
    • 조소앙➜상하이
    • 여운형➜상하이
    • 조남승➜상하이

팀원 및 기여

팀원 기여 내용
클래스, 지도, 마인드맵
위키 페이지 기본 틀,목차,목적,네트워크 그래프,클래스,관계성
콘텐츠 주제
기대하는 바

참고문헌